SOC1000-S2软交换
所属分类
软交换呼叫中心
产品描述
产品描述:
机架式1U标准软交换设备,嵌入式四核CPU,2G内存,双网口,2个USB接口,默认提供60并发300用户,提供基础语音交换,电话会议,语音信箱,IVR,通话记录等标准功能,录音功能出于可靠性考虑,需用户增配标准3.5寸1T硬盘
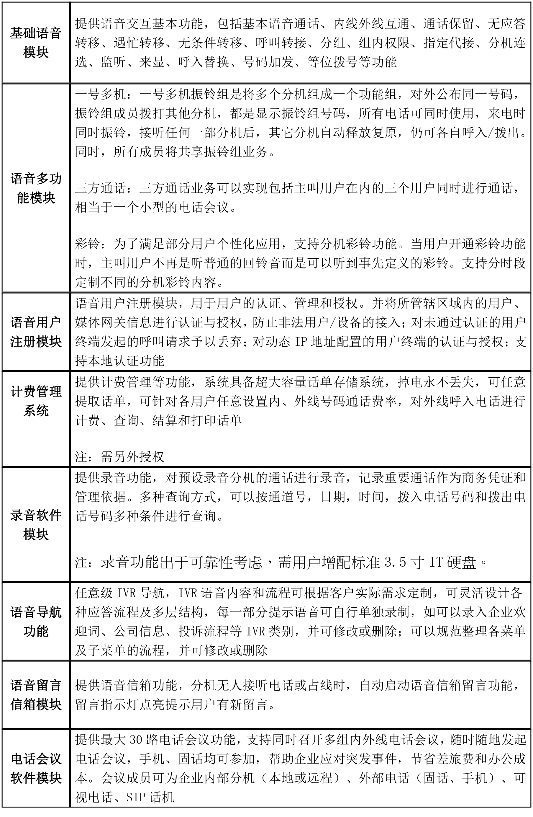
功能介绍:

硬件介绍:
机架式1U标准软交换设备,嵌入式四核CPU,2G内存,双网口,2个USB接口,默认提供60并发300用户,提供基础语音交换,电话会议,语音信箱,IVR,通话记录等标准功能,录音功能出于可靠性考虑,需用户增配标准3.5寸1T硬盘
功能介绍:

硬件介绍:




